• 首页 自我风采 文化采撷 娱乐文艺 科技教育 关于我们

  • 北京戏曲艺术职业学院2018年招生简章(高职统招)
  • 2018-01-18 21:47:37

    北京戏曲艺术职业学院2018年招生简章(高职统招)


                                                                   学院代码:12567 

    北京戏曲艺术职业学院是经北京市人民政府批准、教育部备案的全日制普通高等学校,是北京市唯一一所公办艺术类高等职业学院。学院由梅兰芳先生等京剧前辈创建于1952年。2002年12月,正式举办全日制高等职业教育,2006年北京市艺术研究所与学院合并,充实了教学、科研力量。学院多次被评选为“首都文明单位”、“北京市职业教育先进单位”。2011年12月,学院被北京市教育委员会评为“北京市示范性高等职业院校”。

    60多年来,学校从单一的戏曲专业发展到京剧、地方戏曲、曲艺、音乐、舞蹈、舞台艺术设计与制作、戏剧影视表演等多个专业。现有教职工362人,其中专任教师222人,副高以上职称教师43人。有北京市名师7人,北京市优秀教师2人,北京市优秀青年骨干教师16人,北京市专业带头人1人。同时,学院长期聘请著名表演艺术家、学者和优秀演员为特聘教授任教。

    学院坚持以立德树人为根本,以服务发展为宗旨,以满足社会文化需求为导向,以素质教育为基础,以职业能力培养为核心,以艺术实践为途径,不断推进教育教学改革与发展。自2013年以来,学院实施了彰显办学特色的“六个一工程”,从教育教学、教学实践、艺术创作、理论研究等多方面提升了学院的办学质量,并明确了具有时代特征和鲜明艺术职业教育特色的办学方向,在教学、创作、弘扬传承中华优秀传统文化和服务社会等各个方面不断取得佳绩。

     

    一、2018年高职统招全国招生计划(200名)

    图片3.png 

    注:学院保留根据生源情况、考试情况对上述招生计划进行调整的权利。

     

    二、招考方向说明

    1、音乐表演专业招收:器乐演奏:小号、长笛、长号、小提琴、中提琴、大提琴、贝司、钢琴、二胡、琵琶、中阮、古筝、扬琴、唢呐、竹笛、笙、民族打击乐、西洋打击乐。声乐演唱:美声、民族、通俗。

    2、舞台艺术设计与制作:戏剧影视灯光与音响招考方向只招男生。

     

    三、报名条件

    1、凡符合下列条件的人员均可报考:

    (1)取得2018年高考统招报名资格的考生;

    (2)具有中等艺术学校、普通高中毕业学历,或具有同等学历的应届、往届生;

    (3)身体健康状况符合教育部文件规定的要求。

     

    2、下列人员不能报考:

    (1)未取得2018年高考统招报名资格的考生;

    (2)因触犯刑法已被有关部门采取强制措施或正在服刑者。

     

    四、专业考试办法

    1、学院招生的专业均属于艺术类专业,考生需参加相应类别(如戏曲、曲艺、音乐、舞蹈、影视、美术等)的专业考试并取得专业合格方可报考;

    2、在省级招办为本省考生统一组织相应类别专业考试(简称“省统考”)的省份,考生只需参加专业“省统考”,不能参加学院组织的专业“校考”。获得“省统考”专业合格的考生可填报学院相应类别专业的志愿,学院在录取时专业成绩直接使用“省统考”专业成绩;

    3、在省级招办未为本省考生统一组织专业“省统考”的省份,考生需参加学院组织的专业“校考”,获得“校考”专业合格的考生可填报学院相应类别专业的志愿;

    4、山东省考生在报考曲艺表演专业时,需参加学院组织的“校考”。报考戏曲表演(舞美技师)和舞台艺术设计与制作专业时需参加美术“省统考”。报考“省统考”未涉及的其他专业时,需取得任何一所本科院校同类别专业考试合格,不能参加学院组织的“校考”,获得本科专业合格的考生方可填报学院相应类别专业的志愿。

    5、上述规定如与考生所在省份教育主管部门最终公布的艺术类高考政策有差异,以当地政策为准。

     

    五、专业“校考”报名和考试安排

    学院2018 年高职统招报考程序分为网上报名与交费、肖像采集、打印《准考证》三个必经阶段。凡符合条件的报考者必须在规定时间按要求依次办理网上报名与交费、肖像采集、《准考证》打印手续。未按规定程序报考或报考手续不全的视为报考不成功,不得参加考试,后果由本人自行承担。

     

    (一)专业“校考”报考程序和时间安排

    网上报名(注册帐号、完善信息、报考专业、肖像采集)—→网上交费—→在规定时间自行打印《准考证》—→持《准考证》参加专业考试—→学院“高职招生”网上查询专业考试成绩

    图片2.png 

    注:网上报名期间每天0—6点系统维护,暂停报名。

     

    (二)网上报名办法

    1、学院2018年高职统招全部实行网上报名、网上交费、网上打印《准考证》的形式,不接受现场报名和现场交费。

    2、报名方法:关于报名软件的安装、详细流程、注意事项和要求,请查看学院官网www.bjxx.com.cn--招生就业--“高职招生”中发布的《2018年网上报名操作说明》。

    3、报名系统分手机端“应用版”和电脑端“网页版”。

    (1)使用“应用版”报名:考生通过手机下载“艺术升”APP,填写基本信息、选择考点和专业并完成网上交费、采集并上传照片。交费成功后,考生在规定时间网上打印《准考证》,凭《准考证》参加考试。

    (2)使用“网页版”报名:因其不提供上传照片的功能,考生还需通过手机“应用版”采集并上传照片,完成报名流程,在规定时间网上打印《准考证》,凭《准考证》参加考试。

    4、网上报名时考生只允许兼报两个专业,兼报专业的考生按照实际报考专业的个数缴纳考试费。

    5、考生填报各类信息时应在系统中仔细核对,确认所有信息准确无误后再保存提交。考生须对所填信息的真实性和正确性负责。如因考生提供信息有误、照片有误或不符合要求而造成不能参加考试或不能向省(直辖市、自治区)教育考试院上报成绩信息的,责任由考生本人承担。

    6、重要提示:

    (1)参加专业“校考”考生必须先进行专业报名和交费,再进行肖像采集,以防肖像采集成功却无法报名参加“校考”的情况发生。

    (2)网上报名未采集照片和交费的考生无法打印《准考证》,报名无效,不能参加考试。

    (3)网上交费视为考生已确认所有报名信息无误。交费后,所有信息不能修改,不可取消报名,费用不退。

    (4)考生报名时必须下载手机端“应用版”,除肖像采集必须通过手机端“应用版”完成外,报名后还应关注学院通过报名系统“应用版”推送的消息。

    (5) 考生考试时须携带本人《准考证》和身份证原件(二代证)(身份证丢失可用临时身份证或户籍证明代替。如果使用户籍证明,要求证明上附有本人近照,并在本人相片上加盖户口所在地派出所公章)。

     

    (三)专业“校考”报名与考试费用

    1、报名与考试费:160元(网上报名时交纳)

    2、肖像采集和审核:30元(网上报名时交纳),考生一次采集可报考多所学校,此费用为“艺术升”报名系统收取用于肖像和信息审核。

     

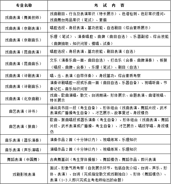
    (四)专业“校考”考试内容

    图片4.png 

    注: 1、音乐表演考生请自带乐器(除钢琴外)。

    2、舞蹈表演考生请自带服装和伴奏带。

     

    六、文化考试

    考生除需参加专业“校考”或“省统考”外,还应参加户口所在地教育主管部门组织的2018年普通高等学校招生文化课考试(高考)。

     

    七、录取

    1、考生高考文化课成绩必须达到户口所在省教育主管部门划定的艺术类高职录取控制分数线。

    2、获得“校考”或“省统考”专业合格的考生方可填报学院相应类别专业志愿。

    3、录取时,由考生户口所在省级招办根据当地投档政策及投档规则统一投档后,学院根据已投档考生的专业成绩由高分到低分,综合考虑德、智、体等方面,全面衡量、择优录取。

    4、山东省录取时,在山东省招办根据当地投档政策及投档规则统一投档后,曲艺表演专业学院根据已投档考生的专业“校考”成绩由高分到低分录取。戏曲表演(舞美技师)和舞台艺术设计与制作专业学院根据已投档考生的专业“省统考”成绩由高分到低分录取。其他专业根据已投档考生的高考文化课成绩由高分到低分,综合考虑德、智、体等方面,全面衡量、择优录取。

    5、录取期间,学院招生办公室将随时与考生进行电话联系、确认,考生应保证随时能够接听电话,以免影响录取工作。

    6、上述规定如与考生所在省份录取政策有差异,以当地投档或录取政策为准。

     

    八、相关说明

    1、学费标准:12000元/学年(戏曲表演专业免学费),住宿费:750元/学年。

    2、学费等有关收费标准如有变动,按上级新颁布的文件规定执行。

    3、学院实行奖、助学金制度。对德、智、体各方面表现优秀的学生,按照学院有关规定可获得学院颁发的奖学金。经济特别困难的学生,入学后可以根据国家助学贷款政策,向银行申请助学贷款。

    4、学生按规定修完教学计划的全部课程,经考核成绩合格,颁发经教育部进行电子注册、国家承认学历的普通高等学校专科毕业证书。

     

    学院联系方式:

      学院地址:北京市丰台区马家堡东里8号(南三环洋桥西1站地)  

      邮政编码:100068

      乘车路线:北京站乘957路快车到洋桥下车过人行天桥向西行500米即到

                北京西站乘741路到洋桥向西行800米即到

                北京南站乘地铁4号线到马家堡站下车(B出口)向东行500米左转即到

      招生办咨询电话:010-67561657、010-67572221转2187

      咨询QQ号:2661752011

      网    址:http://www.bjxx.com.cn            

      专业咨询电话:京剧系(京剧、昆曲):010-67572221转2085

                    地方戏曲系(评剧、北京曲剧):010-67572221转2018

                曲艺系(评书、鼓曲):010-67572221转2197

                音乐系:010-67572221转2108

                舞蹈系:010-67572221转2023

                戏剧影视表演系:010-67572221转2137

                舞美系(戏曲舞美技师、舞台艺术设计与制作):

                                010-67572221转2109

     


  • 最新内容
  • 北京舞蹈学院2023年 本科招生简章

    2023-06-15

  • 北京服装学院 2023 年艺术类本科专业

    2023-06-15

  • 北京电影学院 2023 年艺术类本科、高

    2023-06-15

  • 北京戏曲艺术职业学院2023自主招生简章

    2023-06-15

  • 中国戏曲学院 2023年本科招生简章

    2024-03-13

  • 地址:北京市海淀区西二旗西路16号院12号楼7层101
  • 联系电话:
  • 客服QQ:1535768工作时间:9:00-17:00
  • 信息网络传播视听节目许可证 0108308号 | 电信与信息服务业务经营许可证
  • 网络文化经营许可证 | 广播电视节目制作经营许可证
© 2018 All rights reserved 京ICP备07035647号